삼성SDI의 유상증자 및 40R 신주인수권증서 상장 일정에 대해서 자세히 말씀드리겠습니다. 또한 ooo의 향후 주가 전망에 대해서 보다 심도 있게 이야기 나눠 보겠습니다.
* 삼성SDI 유상증자, 배당금 결정 등 주요 공시 내용은 아래 전자공시사이트에서 확인바랍니다.

목차
삼성SDI 유상증자 개요
유상증자 개요 및 규모
삼성SDI는 최근 약 2조 원 규모의 주주배정 유상증자를 발표했습니다. 이는 회사의 재무구조를 개선하고, 전기차 배터리 및 에너지 저장 시스템(ESS) 사업에 대한 투자를 확대하기 위한 결정으로 보입니다.
유상증자는 기존 주주들에게 신주를 발행하여 자금을 조달하는 방식으로, 주주들에게는 신주인수권이 부여됩니다. 이러한 결정은 삼성SDI의 미래 성장 가능성을 높이기 위한 전략으로 해석될 수 있습니다.


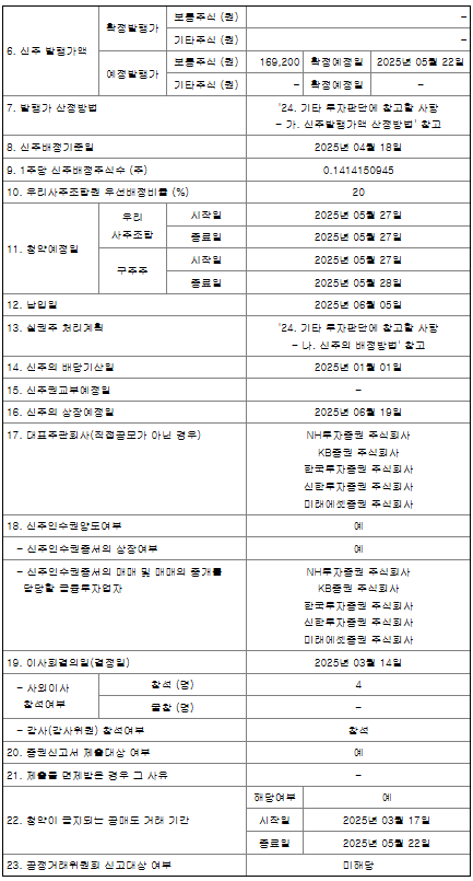
삼성SDI 유상증자 일정
삼성SDI 유상증자 일정
삼성SDI의 유상증자 일정은 다음과 같습니다. 신주인수권은 오는 5월 12일부터 16일까지 5거래일간 거래소에 상장되어 주식처럼 사고팔 수 있습니다. 이 기간 동안 투자자들은 신주인수권을 통해 신주를 인수할 수 있는 기회를 가지게 됩니다. 유상증자에 따른 신주 발행가는 기존 주가보다 15% 할인된 가격으로 책정되어, 주주들에게 매력적인 투자 기회를 제공할 것으로 예상됩니다.
| 삼성SDI 유상증자 일정 | |
| 신주발행가액 (예정가) | 169,200 |
| 신주배정기준일 | 2025년 4월 18일 |
| 1주당 신주배정주식수 (주) | 0.141 |
| 청약예정일 (우리사주조합) | 2025년 5월 27일 |
| 청약예정일 (구주주) | 2025년 5월 27일 ~ 28일 |
| 청약예정일 (일반공모청약) | 2025년 6월 2일 ~ 3일 |
| 삼성SDI 40R 신주인수권증서 상장예정기간 | 2025년 5월 12일 ~ 16일 (5영업일) |
| 신주 상장 예정일 | 2025년 6월 19일 |
| 공매도 거래 금지기간 | 2025년 3월 17일 ~ 5월 22일 |
삼성SDI 청약 취급처
청약 취급처
청약 취급처에 따라 청약 방법 규정이 상이하오니 청약 전 해당 증권사에 확인하여 주시기 바랍니다.
| 삼성 SDI 청약 취급처 | ||||
| NH투자증권 | KB증권 | 한국투자증권 | 신한투자증권 | 미래에셋증권 |
| 바로가기 | 바로가기 | 바로가기 | 바로가기 | 바로가기 |

삼성SDI 주가 전망
유상증자 시장 반응
유상증자 발표 이후 삼성SDI의 주가는 약 6% 이상 하락하며 190,900원을 기록했습니다. 이는 기존 주주들의 지분 희석 우려 때문으로 분석됩니다. 그러나 장기적으로는 유상증자를 통해 확보한 자금을 바탕으로 사업 확장을 추진할 경우, 주가가 다시 상승할 가능성도 존재합니다. 시장에서는 삼성SDI의 전기차 배터리 수요 증가와 함께 긍정적인 전망을 하고 있습니다.
유상증자 필요성과 영향
삼성SDI의 유상증자는 단순한 자금 조달을 넘어, 회사의 성장 전략과 밀접한 관련이 있습니다. 전기차 및 ESS 시장의 급성장에 대응하기 위해서는 대규모 투자가 필수적입니다. 유상증자를 통해 확보한 자금은 연구개발 및 생산능력 확대에 사용될 예정이며, 이는 삼성SDI의 경쟁력을 더욱 강화할 것입니다.
유상증자 이후 투자 유의점
투자자들은 유상증자에 따른 주가 변동성을 주의 깊게 살펴봐야 합니다. 유상증자 발표 직후 주가가 하락하는 것은 일반적인 현상이며, 이는 단기적인 투자자들에게는 리스크로 작용할 수 있습니다. 그러나 장기적인 관점에서 삼성SDI의 성장 가능성을 고려할 때, 유상증자는 긍정적인 요소로 작용할 수 있습니다.
삼성SDI의 유상증자와 관련된 정보는 지속적으로 업데이트되고 있으며, 투자자들은 관련 뉴스를 주의 깊게 살펴보는 것이 중요합니다. 앞으로의 주가 흐름과 시장 반응을 지켜보며, 신중한 투자 결정을 내리시기 바랍니다. 이 글이 삼성SDI 유상증자에 대한 이해를 돕는 데 도움이 되길 바랍니다. 감사합니다! 🙏
#삼성SDI #유상증자 #신주인수권 #주가전망 #투자정보 #전기차 #ESS #주식시장
같이 보면 좋은 글
'주식 이야기' 카테고리의 다른 글
| 코어라인소프트 31R 유상증자, 신주인수권 일정 및 주가 전망 (0) | 2025.03.27 |
|---|---|
| 한화에어로스페이스 유상증자, 신주인수권 일정 및 주가전망 (0) | 2025.03.21 |
| 해성옵틱스 유상증자 개요, 신주인수권 일정 및 주가 전망 (0) | 2025.02.27 |
| 지아이이노베이션 36R 신주인수권 적정 매매가격 및 주가 전망 (0) | 2025.02.27 |
| 현대차증권 15R 신주인수권 거래 적정가격 및 주가 전망 (0) | 2025.02.06 |


